|
风电项目
来源:风电头条
时间:2025-10-16
风电头条获悉,近日有4个风电项目开标,公布中标候选人。4个项目合计规模725MW,其中一个是风机和塔筒采购招标,规模较小,只有25MW,其余三个涉及项目总承包,规模分别为200MW、300MW和200MW。

第一组:
根据中标候选人公示结果显示:贵州华电播州九阴山25MW风电项目,
明阳智能作为第一中标候选人,其报价为6250万元;
东方风电作为第二中标候选人,其报价为6628万元。
第二组:
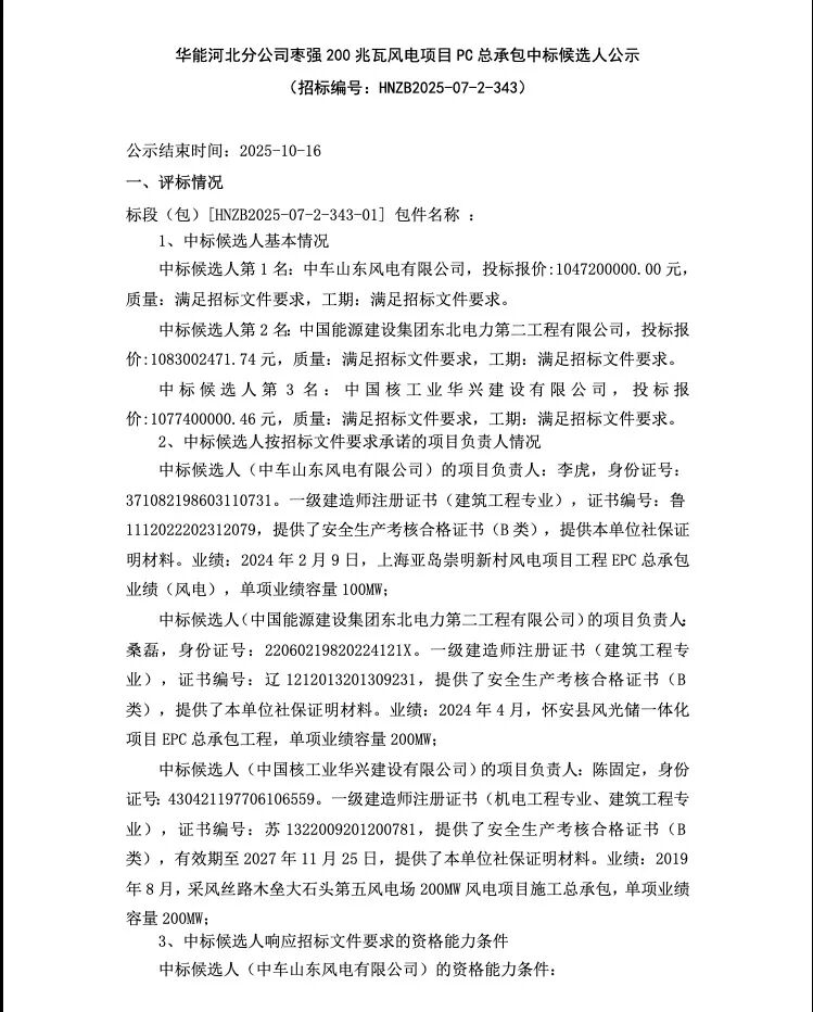
华能河北分公司枣强200兆瓦风电项目PC总承包项目,根据中标候选人公示结果显示:
中车山东风电以104720万元报价排名第一;
中能建东北电力第二工程公司以108300万元报价排名第二;
中核华兴建设有限公司以107740万元报价排名第三。
第三组:
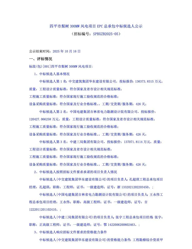
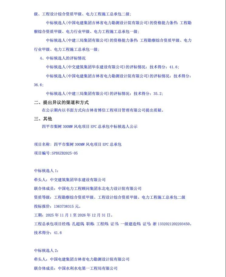
四平市梨树300MW风电项目EPC总承包项目,根据中标候选人公示结果显示:
中交建集团华东建设有限公司以137024万元报价排名第一,这个价格是更正后的结果,此前公示的报价为136374万元;
中电建吉林电力勘测设计院以120427万元报价排名第二;
中建三局以137072万元的报价排名第三。
第四组:
吉林公司乾hua安公司国能“等容量替代”热电联产配套乾安20万千瓦风电项目EPC总承包工程,根据中标候选人公示结果显示:
中电建贵阳勘测设计院以38256万元的报价排名第一;
中电建河北工程公司以38376万元的报价排名第二。
原文如下:












来源:中国招标投标公共服务平台
国际风力发电网声明:本文仅代表作者本人观点,与国际风力发电网无关,文章内容仅供参考。凡注明“来源:国际风力发电网”的所有作品,版权均属于国际风力发电网,转载时请署名来源。
本网转载自合作媒体或其它网站的信息,登载此文出于传递更多信息之目的,并不意味着赞同其观点或证实其描述。如因作品内容、版权和其它问题请及时与本网联系。

西北电力设计院 5小时前
中国能建建筑集团 5小时前
中国电建欧亚区域总部 5小时前
中国能建新疆院 5小时前
大庆油田 5小时前
陕西化建 5小时前
图片正在生成中...